10
2020/03
´ÉשÆÌÌùÊǼÒÍ¥×°ÐÞÀú³ÌÖеÄÖ÷Òª»·½Ú£¬£¬£¬£¬£¬£¬£¬£¬ÆäƽÕû¶È¡¢ÎȹÌÐÔ¡¢ÑŹÛÐÔ£¬£¬£¬£¬£¬£¬£¬£¬¶¼ÊÇÊ©¹¤Àú³ÌÖв»¿ÉºöÊÓµÄÎÊÌâ¡£¡£¡£¡£¡£ÔÚÕûÌåÊ©¹¤Àú³ÌÖУ¬£¬£¬£¬£¬£¬£¬£¬Ï²ãÍâòµÄ״ֱ̬½ÓÓ°Ïì´ÉשÆÌÌùÖÊÁ¿¡£¡£¡£¡£¡£Òò´Ë...
09
2020/03
Q1£ºÊ²Ã´ÊǵØÅ¯£¿£¿£¿£¿£¿ µØÅ¯ÓֳƵØÃæ·øÉä²Éů£¬£¬£¬£¬£¬£¬£¬£¬ÈȽéÖÊͨ¹ýÉèÓÚÐÞ½¨ÎïµØ°åÖеĹܡ¢ÏßÒÔ´«µ¼·½·¨¼ÓÈȵØÃæ²ã£¬£¬£¬£¬£¬£¬£¬£¬ÔÙÓɵØÃæÓÉ·øÉäºÍ¶ÔÁ÷µÄ´«ÈÈÐÎʽ¼ÓÈÈÊÒÄÚ¿ÕÆø£¬£¬£¬£¬£¬£¬£¬£¬µÖ´ïȡůºÍÄ¿µÄ...
06
2020/03
º¼ÖÝij³§·¿Íâǽ·ºÆðÉøÂ©£¬£¬£¬£¬£¬£¬£¬£¬¶«·½ÌÚ²©888³ÏÐÅΪ±¾¹Ù·½ÍøÕ¾ÐÞ½¨ÐÞÉɵÄÊÖÒÕÖ°Ô±±ãǰÍùÏÖ³¡¿±²é²¢³ö¾ßרҵµÄÊÖÒռƻ®£¬£¬£¬£¬£¬£¬£¬£¬Í¨¹ýÏÖ³¡¿±²é£¬£¬£¬£¬£¬£¬£¬£¬ÎÒÃÇ·¢Ã÷²Ê¸Ö°åÎÝÃæÁ½²àÌì¹µ±£´æÑÏÖØµÄÉøË®ÇéÐΣ¬£¬£¬£¬£¬£¬£¬£¬Í¨¹ý...
05
2020/03
01ʲôÊÇÐÞ½¨½ÚÄÜÉè¼Æ±ê×¼ ÐÞ½¨½ÚÄÜÉè¼Æ±ê×¼ÊÇΪÁ˹᳹¹ú¼ÒÓÐÊàŦԼÄÜÔ´¡¢±£»£»£»£»£»£»£»¤ÇéÐεÄÖ´·¨¡¢¹æÔòºÍÕþ²ß£¬£¬£¬£¬£¬£¬£¬£¬¸ÄÉÆÎÒ¹ú²¿·ÖµØÇøÃñÓÃÐÞ½¨²ÉůÄܺĴ󡢿յ÷Äܺĸߡ¢ÈÈÇéÐÎ...
21
2020/02
¼Ì±±¾©Î´À´ÐÞ½¨ºó£¬£¬£¬£¬£¬£¬£¬£¬æÚ´ï±£ÎÂÓëÖйúÐÞ½¨¿ÆÑ§Ñо¿ÔºÓÐÏÞ¹«Ë¾£¨ÒÔϼò³ÆÖйú½¨ÑÐÔº£©ÔÙ¶ÈÏàÖú£¬£¬£¬£¬£¬£¬£¬£¬ÖúÁ¦¸ßº®¸ßº£°ÎµØÇø³¬µÍÄܺÄÐÞ½¨½¨Éè¡£¡£¡£¡£¡£ Çຣ¹ûÂ岨×å×ÔÖÎÖÝÔöѹÔöÑõ...
19
2020/02
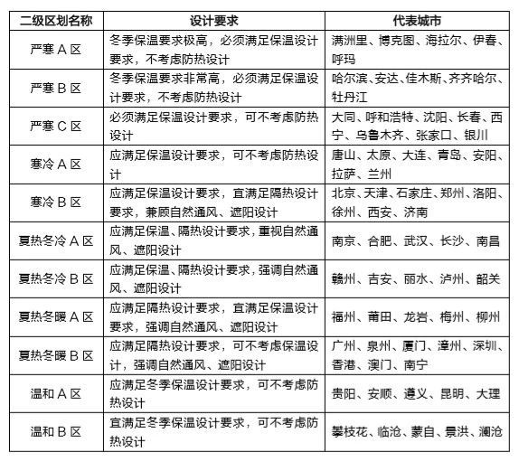
ÐÞ½¨Èȹ¤Éè¼Æ·ÖÇøµÄÒÀ¾Ý ÐÞ½¨Èȹ¤Éè¼Æ·ÖÇøÊÇÆ¾Ö¤ÐÞ½¨Èȹ¤Éè¼ÆµÄÒªÇó¾ÙÐÐÌìÆø·ÖÇø¡£¡£¡£¡£¡£ËùÒÀ¾ÝµÄÌìÆøÒªËØÊÇ¿ÕÆøÎ¶ȡ£¡£¡£¡£¡£ÒÔ×îÀäÔ£¨¼´1Ô£©ºÍ×îÈÈÔ£¨¼´7Ô£©Æ½¾ùζÈ×÷Ϊ...
17
2020/02
ÐÞ½¨·Àˮʩ¹¤Éæ¼°µÄÖÖÖÖϸ²¿½ÚµãÖ÷Òª°üÀ¨Ç½½Ç¡¢¹Ü¸ù¡¢µØÂ©µÈ²¿Î»£¬£¬£¬£¬£¬£¬£¬£¬ÕâЩϸ²¿±äÐμ¯ÖС¢Ê©¹¤ÄѶȽϴ󡣡£¡£¡£¡£ÆäÖУ¬£¬£¬£¬£¬£¬£¬£¬¹Ü¸ù²¿Î»Â©Ë®ÊÇËðº¦ÐÞ½¨ÎïÊÙÃüµÄÖ÷ÒªÒþ»¼Ö®Ò»£¬£¬£¬£¬£¬£¬£¬£¬Í¨³£µ¼...



